
分類: GCP雲端


🎂 GKE 十週年新亮點
2025 年 9 月 10 日
尚無留言
AI 與雲端應用快速演進,Google Kubernetes Engine (GKE) 迎來十週年,帶來更多彈

✈️ Google Cloud 在餐飲與旅遊業的 AI 技術
2025 年 9 月 5 日
尚無留言
旅遊與餐飲業面臨的挑戰是 龐大的旅客需求、個人化服務期待與即時營運壓力。Google Cloud 結合 AI

📡 Google Cloud 在電信業的 AI 技術
2025 年 9 月 4 日
尚無留言
電信業的挑戰在於 龐大的客服量、複雜的合約、分散的用戶數據,同時還必須面對 高強度的網路安全威脅。Google

🏥 Google Cloud 在醫療與生命科學的 AI 技術
2025 年 9 月 3 日
尚無留言
醫療產業的特點是 高專業門檻、資料量龐大且高度合規。從臨床研究到病患照護,AI 正在改變醫療生態。以下是 Go

💳 Google Cloud 在金融服務的 AI 技術
2025 年 9 月 2 日
尚無留言
金融服務講求 安全、效率與即時反應。不論是銀行、保險還是投資顧問,數據量龐大、規範嚴格,AI 必須和雲端基礎結

🚗 Google Cloud 在汽車與物流業的 AI 技術
2025 年 9 月 1 日
尚無留言
汽車與物流產業的挑戰包括:複雜的產品手冊、車隊安全監控、龐大的遙測數據、以及多層級的供應鏈風險。Google

🎬 Google Cloud 在媒體、行銷與遊戲的 AI 技術
2025 年 8 月 28 日
尚無留言
媒體與行銷產業每天面對大量影音內容、社群互動與用戶需求,要快速生成內容、做個人化推薦並保持互動熱度,AI 與雲

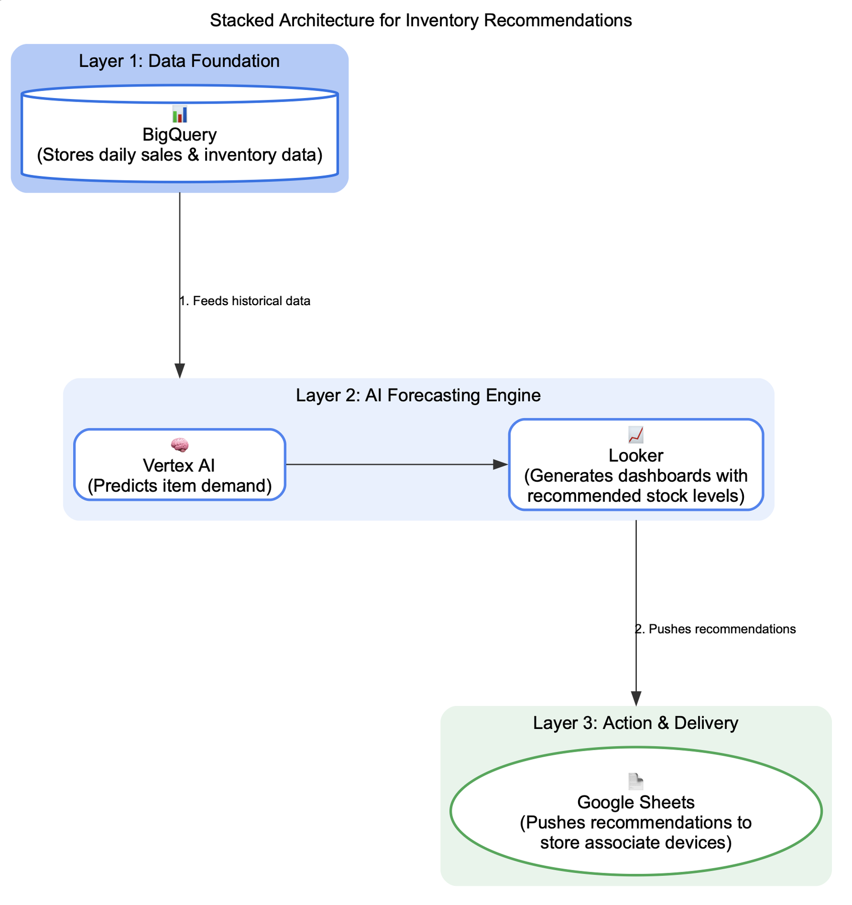
🛍️ Google Cloud 在零售業的 AI 技術
2025 年 8 月 27 日
尚無留言
零售業要同時經營線上電商與實體門市,挑戰來自:龐大的資料量、即時的顧客互動,以及快速變化的需求。要解決這些問題

🛡️ GCP Database Center 擴大支援自管資料庫監控
2025 年 8 月 20 日
尚無留言
Google Cloud Database Center 是一個由 AI 驅動的統一資料庫管理平台,幫助企業全
