確保 EC2 終止前成功送出 Log:Auto Scaling Lifecycle Hook 及 SSM
情境: 一間公司在多台 Amazon EC2 執行個體上運行一個應用程式,這些 EC2 都放在 Auto Sc
情境: 一間公司在多台 Amazon EC2 執行個體上運行一個應用程式,這些 EC2 都放在 Auto Sc

本週更新聚焦於訊息佇列公平性、AI 原生觀測能力與多項系統層級最佳化: 🔧 AI 工具與監控增強① Cloud

Amazon 將生成式 AI 與視覺搜尋整合進購物流程中,打造更聰明、更即時的消費體驗,今年 Prime Da

AWS 本週彙整多項技術更新,從 re:Inforce 資安發表、Lambda 原生支援 Kafka 格式,到

Google Cloud Next ’25 彙集全球企業最新 AI 實作,L’Oréal、Reddit、Deu

前言 人工智慧(AI)正以前所未有的速度改變世界。從2016年AlphaGo擊敗世界圍棋冠軍,到2017年Op

在2024年11月26日至27日,我們的研習生團隊參加了由數位發展部舉辦的【DIGI+ X TCA全球數位新星

Google Cloud推出了四條新的生成式AI學習路徑,旨在裝備開發人員構建應用程序、管理機器學習模型、生成

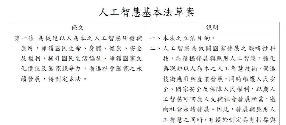
「人工智慧基本法」草案是台灣國家科學技術委員會(NSTC)的一項提案,旨在在平衡人權和風險的同時促進創新。該提
