零售業要同時經營線上電商與實體門市,挑戰來自:龐大的資料量、即時的顧客互動,以及快速變化的需求。要解決這些問題,關鍵就在於 資料如何流動、分析,並被 AI 轉換成行動。
Google Cloud 提供了一系列技術組件,幫助零售商打造智慧化流程👇
🔹 Cloud Storage
集中存放商品資料、圖片、影片與供應商提案,成為零售資料的統一入口,支撐搜尋、推薦與客服 AI。
⚡ Dataflow
處理網站點擊流與 POS 交易數據,轉換為即時事件與 embedding,並將結果輸出到 BigQuery 或 Vector Search,讓「邊發生邊分析」成為可能。
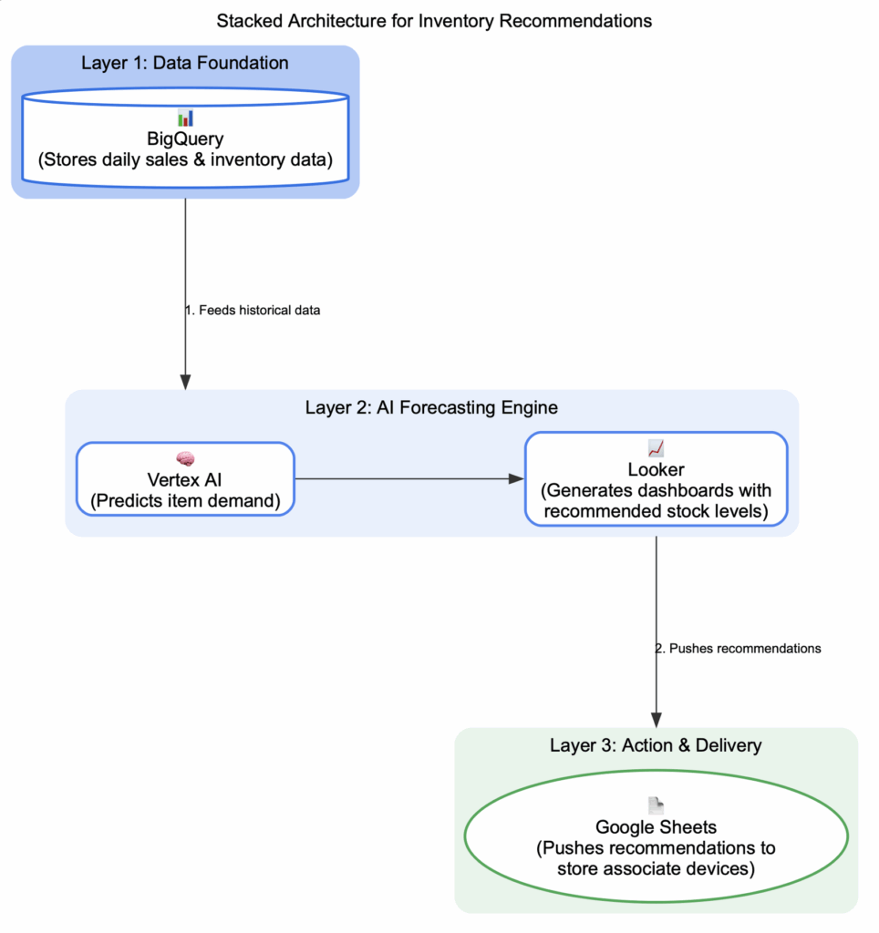
📊 BigQuery
整合全通路銷售、庫存與會員數據,搭配 BigQuery ML 建立需求預測與分群模型,成為零售商的數據大腦。
🤖 Vertex AI / Gemini
驅動 AI 與生成式應用:商品描述自動生成、顧客服務對話助手、影像搜尋與門市合規檢測、多模態互動(文字 + 語音 + 視覺)。
🔍 Vector Search
將商品與用戶行為轉換成向量 embedding,支援圖片找商品、即時個人化推薦、重複商品清單自動合併。
🛠️ GKE & Cloud Run
承載電商微服務與 AI 推論 API,彈性擴展流量,確保在尖峰時段仍能快速回應搜尋與推薦。
🔗 Apigee
統一管理 API,實現門市與電商的庫存同步,消除線上線下的資訊孤島。
📈 Looker & Workspace
讓 AI 結果直接嵌入日常工作:Looker 儀表板顯示庫存與補貨建議、Sheets 簡化現場店長操作、Gmail 一鍵比對供應商提案。
✨ 總結
零售業的 AI 轉型並非單一技術,而是 Cloud Storage + Dataflow + BigQuery + Vertex AI + Vector Search + GKE/Cloud Run + Apigee + Looker/Workspace 的組合。它能帶來:
1️⃣ 線上線下數據整合
2️⃣ 即時 AI 預測與推薦
3️⃣ 生成式內容加速行銷與客服
4️⃣ 把智慧結果推送到顧客與內部決策端
📌 零售業正在走向「全通路智慧零售」,而 Google Cloud 的技術藍圖正是最佳實踐基礎。
🔗 想看 Google Cloud 原文新聞 👉 https://cloud.google.com/blog/products/ai-machine-learning/real-world-gen-ai-use-cases-with-technical-blueprints



